МАТЕРИАЛЫ К УРОКУ
10–11-е классы
Разнообразие конструкций
сложного предложения
Предложения со сложной
синтаксической конструкцией
(На материале поэзии Серебряного века)
Тема урока: Предложения со сложной
синтаксической конструкцией (далее – сложная
синтаксическая конструкция)».
Цели: 1) расширить представления
учеников о типах сложных синтаксических
конструкций; повторить
изобразительно-художественные средства языка на
материале анализируемых предложений;
2) развивать умение составлять и «читать» схемы
сложного предложения (СП);
3) воспитывать любовь к поэзии.
Оборудование: распечатка предложений
(одно предложение – на листе формата А4).
ХОД УРОКА
– Мы продолжаем изучение сложных предложений с
разными видами связи. Сегодня мы рассмотрим
предложения, которые я взяла из стихотворений. Вы
должны будете не только составить схемы
предложений, но и выполнить задания по этим
отрывкам.
Разминка. Буриме
Сочинение четверостишия по данным рифмам:
… надо
… тень
… сада
… сирень.
(Чтение учениками своих стихотворений,
определение лучшего из них.)
А вот так звучит строфа с этими рифмами у Анны
Ахматовой:
А я иду, где ничего не надо,
Где самый милый спутник – только тень,
И веет ветер из глухого сада,
А под ногой могильная ступень.
Составьте схему этого предложения.

Выполнение упражнений для
закрепления
Мы будем анализировать предложения из
стихотворений поэтов Серебряного века.
Попробуйте узнать автора и назвать
изобразительно-художественное средство,
используемое им в рассматриваемом примере.
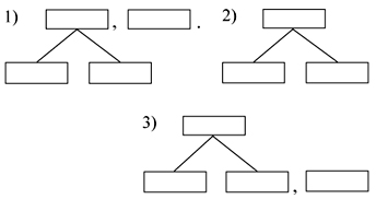
Задание 1. Какая схема построена
правильно? Выберите верный вариант схемы,
дополните ее. Устно охарактеризуйте это
предложение.
Каждый вечер, как синь затуманится,
Как повиснет заря на мосту,
Ты идешь, моя бедная странница,
Поклониться любви и кресту.
(С.Есенин);
(рит. обращение, метонимия, метафора)

Ответ: 2).
Это сложноподчиненное предложение с двумя
придаточными времени с однородным
соподчинением. Придаточные находятся в середине
главного предложения, которое осложнено
обращением.
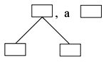
Задание 2. Даны предложения, а под
ними – схемы. Но схемы могут не
соответствовать предложениям. Вам нужно найти к
каждому предложению соответствующую схему.
Ответы запишите в виде цифр.
1.
Мне нравится еще, что вы при мне
Спокойно обнимаете другую,
Не прочите мне в адовом огне
Гореть за то, что я не вас целую.
М.Цветаева; (эпитет)
1) 
2.
Я не знал, что любовь – зараза,
Я не знал, что любовь – чума.
С.Есенин; (параллелизм)
2) 
3.
Идут века, шумит война,
Встает мятеж, горят деревни,
А ты все та ж, моя страна,
В красе заплаканной и древней.
А.Блок; (параллелизм, эпитет)
3) 
4.
Я к розам хочу, в тот единственный сад,
Где лучшая в мире стоит из оград,
Где статуи помнят меня молодой,
А я их под невскою помню водой.
А.Ахматова; (эпитеты)
4) 
5.
Мне кажется, что тот, кто близко взглянет
В мои глаза, его увидит сразу.
А.Ахматова; (эпитеты)
5) 
6.
И тебе, печально-благодарная,
Я за это расскажу потом,
Как меня томила ночь угарная,
Как дышало утро льдом.
А.Ахматова;
(эпитет, олицетворение, антитеза, метонимия)
6) 
Взаимопроверка по ключу.
– Поменяйтесь тетрадями и проверьте по ключу
на доске.
За каждое правильное соответствие – 1 балл.
Ключ: 1 – 3); 2 – 5); 3 – 1); 4 – 6); 5 – 4); 6 – 2).
Задание 3. Работа у доски. Составьте схемы
этих предложений. (Предложения магнитом
прикреплены к доске.)
1.
Город во мгле засыпает,
Серп серебристый возник,
Звездами снег осыпает
Твой воротник.
М.Цветаева;
(метонимия, метафора)

2.
И легкости своей дивится тело,
И дома своего не узнаешь,
И песню ту, что прежде надоела,
Как новую, с волнением поешь.
А.Ахматова; (сравнение)

3.
Так пел ее голос, летящий в купол,
И луч сиял на белом плече,
И каждый из мрака смотрел и слушал,
Как белое платье пело в луче.
А.Блок; (эпитет, метонимия)

4.
Мы живем, под собою не чуя страны,
Наши речи за десять шагов не слышны,
А где хватит на полразговорца,
Там припомнят кремлевского горца.
О.Мандельштам; (перифраза)

5.
Стою один среди равнины голой,
А журавлей относит ветер вдаль,
Я полон дум о юности веселой,
Но ничего в прошедшем мне не жаль.
С.Есенин; (эпитеты)

6.
Узнала я, как опадают лица,
Как из-под век выглядывает страх,
Как клинописи жесткие страницы
Страдание выводит на щеках,
Как локоны из пепельных и черных
Серебряными делаются вдруг,
Улыбка вянет на губах покорных
И в сухоньком смешке дрожит испуг.
А.Ахматова;
(метафора, эпитеты)

7.
Перед весной бывают дни такие:
Под плотным снегом отдыхает луг,
Шумят деревья весело-сухие,
И теплый ветер нежен и упруг.
А.Ахматова; (эпитеты)

Как можно одним словом назвать выделенное
словосочетание? (Наст.)
Среди данных отрывков есть два, которые
составляют одно стихотворение. Попробуйте найти
их. (7, 2.)
На какие две смысловые части делится
стихотворение?
Почему? Что их объединяет? Какова основная
мысль стихотворения?
Задание 4. В следующих предложениях нет
знаков препинания между предикативными частями.
Ваша задача – правильно расставить знаки
препинания и объяснить их расстановку.
1.
Опять опадают кусты и деревья
Бронхитное небо слезится опять
И дачники бросив сырые кочевья
Бегут ошалевшие вспять.
С.Черный;
(олицетворение, эпитеты, перифраза)
Опять опадают кусты и деревья,
Бронхитное небо слезится опять,
И дачники, бросив сырые кочевья,
Бегут, ошалевшие, вспять. |
2.
День встает свет поют
Полдень бьет в лад встают
Вечер в лоб сказки вьют
Ночь в обход нас не ждут.
М.Цветаева;
(метонимия, метафора)
День встает – свет поют,
Полдень бьет – в лад встают,
Вечер в лоб – сказки вьют,
Ночь в обход – нас не ждут. |
3.
Но сущий вздор что я живу грустя
И что меня воспоминанье точит.
А.Ахматова; (эпитет, метафора)
Но сущий вздор, что я живу грустя
И что меня воспоминанье точит. |
4.
Ах и сам я в чаще звонкой
Увидал вчера в тумане
Рыжий месяц жеребенком
Запрягался в наши сани.
С.Есенин; (эпитет, сравнение)
Ах, и сам я в чаще звонкой
Увидал вчера в тумане:
Рыжий месяц жеребенком
Запрягался в наши сани. |
5.
Не слышно шуму городского
Над невской башней тишина
И больше нет городового
Гуляй ребята без вина!
А.Блок; (рит. обращение)
Не слышно шуму городского,
Над невской башней тишина,
И больше нет городового –
Гуляй, ребята, без вина! |
Найдите однокоренные слова. Одинаковыми
ли частями речи они являются?
Какие типы односоставных здесь представлены?
6.
По лугу со скрипом
Тянется обоз
Суховатой липой
Пахнет от колес.
С.Есенин; (эпитет, аллитерация)
По лугу со скрипом
Тянется обоз –
Суховатой липой
Пахнет от колес. |
7.
Но давится внятно от тягости
Отеков – земля ноздревая,
И слышно далеко как в августе
Полуночь в полях назревает.
Б.Пастернак; (метафора, сравнение)
Но давится внятно от тягости
Отеков – земля ноздревая,
И слышно: далеко, как в августе,
Полуночь в полях назревает. |
Задание 5.
Прочитайте текст и ответьте на вопросы.
Когда волнуется желтеющая нива,
И свежий лес шумит при звуке ветерка,
И прячется в саду малиновая слива
Под тенью сладостной зеленого листка;
Когда,
росой обрызганный душистой,
Румяным вечером иль утра в час златой
Из-под куста мне ландыш серебристый
Приветливо кивает головой;
Когда студеный ключ играет по оврагу
И, погружая мысль в какой-то смутный сон,
Лепечет мне таинственную сагу
Про мирный край, откуда мчится он, –
Тогда смиряется души моей тревога,
Тогда расходятся морщины на челе, –
И счастье я могу постигнуть на земле,
И в небесах я вижу Бога…
–
Кому принадлежит это стихотворение? (М.Ю. Лермонтову.)
– Какие изобразительно-художественные
средства использованы поэтом? (Анафора,
эпитеты, олицетворения, метафора.)
– Сколько в этом предложении предикативных
частей?
Составьте схему этого предложения.

– Охарактеризуйте это предложение.
Это СП с подчинительной и сочинительной связью.
Первые 8 предложений представляют собой СПП с
несколькими (6) придаточными – с однородным
подчинением (1–5) и последовательным подчинением
(7 и 8) – и относятся к 7-му и 8-му предложениям. 9-е и
10-е предложения соединены с ним сочинительной
связью с помощью союза и.
– Объясните знаки препинания в этом
предложении.
Обобщение
– Что такое сложная синтаксическая
конструкция? Как в ней могут соединяться
предложения?
– Какие знаки препинания могут ставиться между
частями СП? В каком случае ставится двоеточие?
– Какой знак препинания чаще всего является
авторским?
Оценка деятельности учеников на уроке.
Домашнее задание
Найдите в стихотворениях поэтов Серебряного
века три предложения, представляющие собой
сложную синтаксическую конструкцию.
Г.М. МУРЗАБАЕВА,
с. Турумбет,
Аургазинский р-н
|